Web Analytics Made Easy - Statcounter
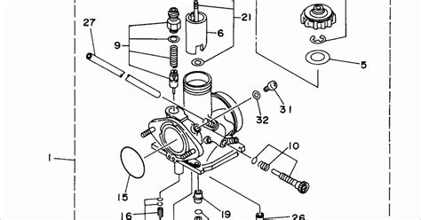
TGB Wiring Schematic – Troubleshoot Your Scooter in Minutes!

TGB Wiring Schematic – Troubleshoot Your Scooter in Minutes!

TGB Wiring Schematic – Troubleshoot Your Scooter in Minutes! Electric scooter wiring diagram